发布日期:2023-02-11 / 点击次数:945
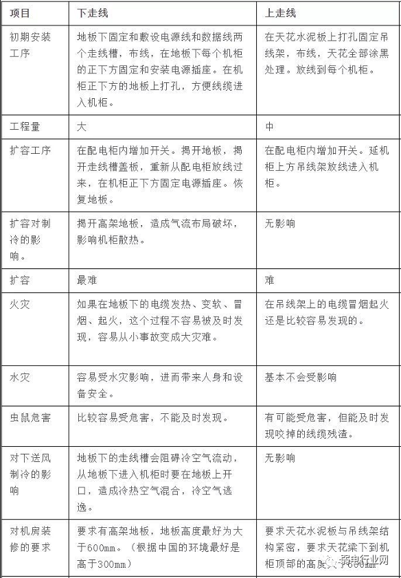
北京机房弱电系统之综合布线系统走线方式怎么才合理?凯源恒润北京监控安装工程公司有经验!
一、什么是上走线、下走线? 二、上走线、下走线那个好?

北京弱电系统工程中内网、外网、智能化网有什么区别?凯源恒润北京监控安装工程公司教你如何区分!
北京弱电系统工程中内网、外网、智能化网有什么区别?凯源恒润北京监控安装工程公司教你如何区分...
2025-11-2775

为什么监控系统巡检做得那么勤,监控设备还经常出故障?凯源恒润北京监控安装工程公司认为可能忽视了三大指标!
为什么监控系统巡检做得那么勤,监控设备还经常出故障?凯源恒润北京监控安装工程公司认为可能忽...
2025-11-2351

北京产业园、科技园区智慧安全系统安装找凯源恒润北京监控安装工程公司,为园区提供全方位安全防护体系!
北京产业园、科技园区智慧安全系统安装找凯源恒润北京监控安装工程公司,为园区提供全方位安全防...
2025-11-18107

北京综合布线系统工程如何进行算量?凯源恒润北京监控安装工程公司分享项目工程经验!
北京综合布线系统工程如何进行算量?凯源恒润北京监控安装工程公司分享项目工程经验! 一...
2025-11-14100