发布日期:2025-12-31 访问量:273
北京某数据中心机房建设解决方案-凯源恒润北京监控安装工程公司
一个完整的数据中心机房是七大类系统有机融合、协同工作的复杂有机体。在方案设计时必须遵循 “统一规划、分步实施、标准先行、智能驱动”的原则。
各系统并非孤立存在,例如:高功率密度IT设备(如GPU服务器)直接驱动了对液冷制冷方案和更大电力容量的需求。
模块化设计思想贯穿于配电、制冷和机柜布局。
DCIM系统则是连接物理基础设施与IT负载,实现精细化管理和绿色节能的核心纽带。

一、 建筑场地基础设施系统
这是整个数据中心的物理载体和基础保障,决定了机房的长期稳定性和扩展潜力。
1.选址布局规划系统
核心要求:
选址是战略性决策,需综合考虑地质稳定(避开地震带、洪涝区)、自然灾害风险低、电力与通信资源充裕、交通便利、人力资源有保障等因素。内部布局需根据功能进行分区,通常包括:主机房区(放置服务器、存储、网络设备)、支持区(变配电、UPS、电池、空调机房)、辅助区(监控中心、办公室、钢瓶间)等。
关键特点:前瞻性与风险规避。必须为未来5-10年的业务增长预留空间和电力容量,并从根本上规避环境风险。
2.建筑结构承重系统
核心要求:
机房楼板荷载需满足高密度设备要求,通常不低于 800 kg/m²,对于部署大型存储或液冷机柜的区域要求更高。
机房净高需满足架空地板(通常30-60cm)和吊顶内管线布置的要求,一般不低于2.7米。结构设计需考虑抗震、防水,并避免布置在厨房、卫生间等用水区域的垂直下方。
关键特点:安全性与适应性。建筑结构是承载所有昂贵IT设备的基石,必须安全可靠,并能灵活适应未来高功率密度设备的部署。
二、 电力供应配电系统
电力是数据中心的“血液”,其可靠性是生命线。
1.市电变配电系统
核心要求:根据数据中心等级(如国标A/B/C级或Tier I-IV)和总功耗,规划引入一路或两路独立的市电电源。高等级数据中心要求两路市电来自不同的变电站,实现真正的物理冗余。对于大型数据中心,可能直接引入110kV甚至更高电压等级电源,以减少输电损耗并提高容量。
关键特点:高可靠与高容量。设计需满足N+1或2N的冗余架构,确保任何单点故障不影响业务。配电柜需具备防雷、防火联动保护功能。
2.不间断电源(UPS)备用发电系统
核心要求:
UPS系统用于在市电中断后、发电机启动前,为关键负载提供纯净、不间断的电能。
备用柴油发电机需能在市电故障后规定时间内(如10-15秒)自动启动并承载全部关键负荷。电池组(通常是阀控式铅酸电池或锂电池)需提供足够的后备时间。
关键特点:零中断与无缝切换。
这是保障业务连续性的核心。系统需实现市电、UPS、发电机之间的自动、平滑切换。对于极高可靠性场景,甚至需要为精密空调提供UPS供电,防止在市电切换期间机房过热。
3.末端精密配电系统
核心要求:从UPS输出或市电旁路,通过精密配电柜(PDU)分配到每一个机柜或设备。需实现分相平衡、支路监控(电流、电压、功率因数、电量)、远程开关控制。
关键特点:精细化与可管理。实现对机柜级甚至设备级的电力监控和管理,为能效优化和容量规划提供数据基础。
三、 制冷通风系统
制冷系统是最大的能耗单元之一,其效率直接决定运营成本(PUE值)。
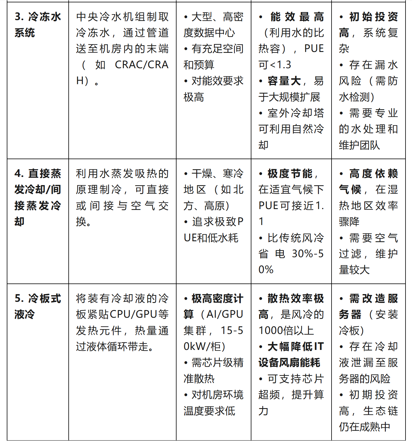
1.精密空调系统
核心要求:根据机房热负荷(IT设备功耗+其他发热)和气候条件,选择风冷、水冷或冷冻水系统。需实现精确的温湿度控制(如22±1°C, 50±5%RH)。采用冷/热通道隔离布局,防止冷热空气混合,大幅提升制冷效率。
关键特点:高效与精准。现代数据中心广泛采用间接蒸发冷却、液冷(冷板式或浸没式)等先进技术,可比传统风冷节能30%以上,并将PUE降至1.3以下。系统设计需考虑N+1冗余。
2.自然冷却节能系统
核心要求:在适宜地区,充分利用室外自然冷源(如低温空气、湖水)进行免费制冷。通过板式换热器等设备,在室外温度低于设定值时,关闭或部分关闭压缩机,实现节能。
关键特点:绿色与经济性。这是降低PUE、实现“双碳”目标的关键技术。方案设计需紧密结合当地全年气温曲线。
3.气流组织通风系统
核心要求:合理设计送风(通常通过高架地板)和回风(通过天花板或机柜后门)路径,确保冷风有效送达设备进风口。设置新风系统,维持机房正压,并满足人员新风需求(如每人40m³/h)。
关键特点:组织化与可控。避免局部热点,确保所有设备在允许的温度范围内运行。
四、 综合布线与网络系统
这是数据中心的“神经网络”,承载所有数据流量。
1.综合布线系统
核心要求:
遵循结构化布线标准(如TIA-942),规划主干(光纤)和水平(铜缆)子系统。采用高密度、模块化的配线架和线缆管理器。所有线缆需标签清晰,路径规整,便于维护和扩容。
关键特点:高带宽与高密度。
主流采用OM4/OM5多模或OS2单模光纤支持40G/100G乃至更高速率,铜缆至少采用Cat6A支持万兆到桌边。为AI/GPU集群需预留高速光网(如400G)的布线空间。
2.网络设备架构
核心要求:
采用Spine-Leaf 或三层架构(核心-汇聚-接入)设计,实现无阻塞、低延迟的数据交换。网络设备本身需具备高可用性(如堆叠、虚拟化技术)和丰富的安全策略。
关键特点:
低延迟与高弹性。支持东西向流量(服务器间)的高速交换,并可通过SDN(软件定义网络)技术实现网络的灵活编排和自动化管理。
五、 安全与消防系统
构建从物理到逻辑的立体防御体系。
1.物理安防系统
核心要求:实行分区、分级访问控制。通常包括:周界电子围栏、视频监控(无死角)、门禁系统(生物识别或卡+密码)、防尾随闸机、入侵报警等。监控中心需7x24小时值守。
关键特点:纵深防御与可追溯。形成从园区大门到机柜门的层层防护,所有进出记录有迹可查。
2.消防系统
核心要求:
主机房和不支持区必须安装极早期火灾报警系统(VESDA),能在烟雾产生初期即发出警报。
灭火系统首选洁净气体灭火系统(如七氟丙烷、IG541),在灭火的同时不损害电子设备。需设置排烟系统,灭火后排出残留气体。
关键特点:预警早与无损灭火。
核心是“早发现、早处置”,使用不导电、不残留的灭火介质,最大限度保护资产。
六、 监控管理系统
现代数据中心的“智慧大脑”,实现从被动响应到主动预防的转变。
1.动环监控系统
核心要求:
对供配电、UPS、蓄电池、精密空调、温湿度、漏水、视频、门禁等所有基础设施进行7x24小时实时监控。
设置多级阈值告警(预警、报警、紧急),并通过短信、电话、APP等多种方式通知运维人员。
关键特点:集中化与可视化。通过统一的平台,以图形化界面直观展示所有设备状态和告警信息。
2.数据中心基础设施管理(DCIM)系统
核心要求: DCIM是动环监控的升级,它不仅是监视,更是管理。它整合资产、容量、变更、能效等管理功能。
能实现3D可视化,模拟设备上架、预测电力与制冷容量瓶颈、追踪工单流程。
关键特点:数据驱动与决策支持。
通过对历史数据的分析,进行能效优化(如利用AI动态调整制冷功率)、容量规划和预测性维护,将运维从“救火”变为“防火”。
七、 模块化智能化设计
这是现代数据中心建设的主流趋势。
1.模块化设计
核心要求:将电力、制冷、布线、机柜等集成在标准的模块(如一个或一组机柜)内,工厂预制,现场快速部署。
支持以模块为单位进行按需建设、弹性扩容,像“搭积木”一样简单。
关键特点:快速部署与弹性扩展。极大缩短建设周期(可缩短60%以上),提高投资效率,避免初期过度投资。
2.智能化AI运维
核心要求:
在DCIM基础上,引入AI算法。实现故障的预测性维护(如提前72小时预警设备故障)、能效的动态优化(如根据IT负载实时调节空调设定点)、资源调度的自动化。
关键特点:主动与自优化。
降低对人工经验的依赖,提升系统稳定性和能效,是运维的最高形态。

选择合适的冷却系统是决定其长期运营成本(OPEX)、能源效率(PUE)、可靠性和未来扩展性的核心决策。这并非简单的技术选型,而是一个需要综合权衡的系统工程。
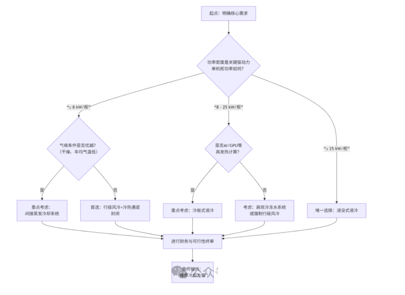
第一步:明确出发点——需求约束分析
在比较任何技术之前,必须先回答以下四个基础问题:
1.业务IT需求
功率密度:当前及未来5-10年,单机柜的平均功率和最高功率是多少?传统风冷适用于 ≤ 8kW/柜; 8-25kW/柜需考虑强制风冷或冷板式液冷; ≥ 25kW/柜必须考虑浸没式液冷。
可用性等级:数据中心设计的 Tier 等级(如 Tier III, IV)决定了冷却系统的冗余架构(N, N+1, 2N)。
业务连续性要求:对冷却中断的容忍度有多高?这决定了备份和切换方案。
2.场地环境约束
地理位置与气候:
这是决定能否采用“免费冷却”的关键。年均气温低、干燥的地区(如华北、北欧)非常适合利用室外空气或湖水进行自然冷却。
水资源获取与成本:
水冷系统效率高,但依赖稳定、廉价的水源。在水资源稀缺或昂贵的地区,需谨慎评估。
建筑空间与层高:
冷冻水系统需要机房(冷却塔、水泵、冷水机组),风冷系统需要室外机平台。需评估空间是否充足。
3.财务运营模型
总投资预算(CAPEX):不同方案初期投资差异巨大。
长期运营成本(OPEX):重点是电费和水费。需计算全生命周期的总拥有成本(TCO)。
运维团队技能:液冷等复杂系统需要更高技能的运维人员。
4.可持续发展目标
能效目标(PUE):是否有明确的PUE目标(如<1.3)?这直接排除了低效方案。
碳减排与用水:是否对碳足迹和水资源消耗有要求?
第二步:主流冷却技术对比选型
将主流技术置于一个“效率-密度-复杂度”三维坐标系中进行选择。



第三步:决策流程
遵循以下流程将抽象的需求转化为具体的技术选择:

关键权衡点:
“风” vs “水”:风冷简单但效率有上限;水冷(含液冷)高效但复杂。选择本质是在 “运维复杂度”和 “极致能效”之间权衡。
“房间级” vs “行级/机柜级”:现代数据中心设计已从“房间级”向“行级/机柜级”演进,因为它更精准、更高效。
“传统” vs “自然冷却”:只要气候允许,应优先考虑利用自然冷源(如间接蒸发冷却、冷冻水系统自然冷却模式),这是降低PUE最有效的手段。
“空气” vs “液体”:当空气无法带走足够热量时(高密度),必须转向液体(冷板或浸没)。这是技术发展的必然趋势。
第四步:与整体设计集成
冷却系统决不可孤立选择,必须与整体设计无缝集成:
1.与供电系统协同:
高能效冷却系统(如自然冷却)本身节电,但也需考虑其水泵、风机等附属设备的供电与备份。
2.与监控系统(DCIM)集成:
冷却系统应纳入DCIM,实现基于IT负载的动态智能调节(如变水温、变风量),从“按最大容量制冷”转变为“按需制冷”。
3.模块化部署:
采用预制化、模块化的冷却单元(如集成了泵、换热器、控制器的冷却模块),与IT模块同步部署、按需扩展,提升部署速度和灵活性。
对于大多数企业级数据中心(5-15kW/柜):
行级空调 + 冷热通道封闭 + 间接蒸发冷却(若气候允许)是目前最佳平衡点,在能效、成本、复杂度间取得了最佳平衡。
对于互联网/云数据中心(追求极致PUE):
冷冻水系统 + 自然冷却 + 高水温设计是主流和成熟的选择。
对于AI/超算/高密度场景(>15kW/柜):
冷板式液冷已成为必然趋势,需从服务器采购、机房基础设施到运维体系进行全链条规划。
面向未来:设计时必须为未来向更高密度和液冷过渡预留空间和接口(如地板承重、管道空间、电力容量)。


北京大中小学校监控网络与智慧黑板一体化系统解决方案-凯源恒润北京监控安装工程公司
北京大中小学校监控网络与智慧黑板一体化系统解决方案-凯源恒润北京监控安装工程公司 ...
2026-04-11151

北京工厂周界缆式振动光缆周界报警系统解决方案--一凯源恒润北京监控安装工程公司
北京工厂周界缆式振动光缆周界报警系统解决方案--一凯源恒润北京监控安装工程公司 凯源...
2025-11-20654

北京小区停车场管理(车牌识别)系统安装方法及常见故障解决方案-凯源恒润北京监控安装工程公司
北京小区停车场管理(车牌识别)系统安装方法及常见故障解决方案-凯源恒润北京监控安装工程公司...
2025-07-021270

北京科技园工业园区智能配电系统解决方案-凯源恒润北京监控安装工程公司
北京科技园工业园区智能配电系统解决方案-凯源恒润北京监控安装工程公司 在电力系统向数...
2025-06-251317

北京医院智能照明控制系统解决方案-凯源恒润北京监控安装工程公司
北京医院智能照明控制系统解决方案-凯源恒润北京监控安装工程公司 项目特征 效果展示...
2025-06-111007

北京高速公路隧道综合监控运维系统解决方案-凯源恒润北京监控安装工程公司
北京高速公路隧道综合监控运维系统解决方案-凯源恒润北京监控安装工程公司 第一章:痛点...
2025-04-161118

北京商业办公楼综合布线系统解决方案-凯源恒润北京监控安装工程公司
北京商业办公楼综合布线系统解决方案-凯源恒润北京监控安装工程公司 现代写字楼正向综合...
2024-10-301416

北京老旧小区道闸系统主线路网络整改解决方案-凯源恒润北京监控安装工程公司
北京老旧小区道闸系统主线路网络整改解决方案-凯源恒润北京监控安装工程公司 北京老旧小...
2024-10-231812