发布日期:2026-02-22 访问量:171
北京某大学医院弱电系统工程售后服务解决方案-凯源恒润北京监控安装工程公司
一、全面的弱电工程售后服务方案
凯源恒润北京监控安装工程公司具有多年的智能化系统、信息化系统、IT办公系统的售后服务经验。多次中标各大公司、政企单位等项目建设和售后服务,有丰富的行业维保经验。
本次投标凯源恒润北京监控安装工程公司已充分了解项目用户行业需求情况、阅读了设计文件及招标文件等资料,并组织内部专业技术团队充分了解和分析该项目的全面情况。为保证售后服务质量、满足北京某大学医院基地要求,凯源恒润北京监控安装工程公司编制该项目技术方案。
自工程竣工验收之日起二年之内,所有由本公司提供之工程服务与产品,如出现质量问题,且非因使用者之不当操作致使破损故障,本公司负责免费更换或修复。
到位维护响应时间:保证期内随叫随到,响应时间不超过2小时。
因不可抗拒之因素如地震、水灾、火灾等所造成之损坏,不在此保证范围内。一年12次(保内每月一次)以上到现场对系统设备进行系统维护保养,包括系统设备诊断,必要的机械设备和电子部件的调整和对有潜在问题和已损坏的部件更换。
1、保障和维护服务
凯源恒润北京监控安装工程公司针对本项目成立售后服务团队,在本项目验收竣工之后,派遣售后服务团队到达客户现场,与客户进行沟通并制定售后服务接口人负责与客户对接。售后服务团队由多名技术人员组成,专业从事服务业务,主攻专业涉及主机、网络、数据库、存储、应用及客户资源管理等,数名资深高级网络工程师有着多年丰富的实践经验,具有高超的技术水平和服务水平。
提供统一热线电话,商务服务、服务质量监督保障接口,跟踪处理进度,确保服务时效、控服务质量、调查用户满意度。这个统一的服务接口,在国际上有个标准的称呼:服务台(ServiceDesk)。我们将建立统一服务台,提供优质、专业的报障受理、跟进服务;

自收到用户的服务请求起30分钟内进行故障响应,通过电话、远程拨号的方式进行支持服务,同时在电话技术支持服务、远程服务都不能够解决问题时,XX公司将派工程师在12小时内到现场为用户解决问题,节假日无休。24小时内无法解决故障,凯源恒润北京监控安装工程公司将携带备品备件进行替换,保证在48小时内解决该故障。
在5*8 小时工作时间内设置由专人职守的热线电话,接听内部的服务请求,并记录服务台事件处理结果。
(2)在非工作时间设置有专人7*24 小时接听的移动电话热线,用于解决内部的技术问题以及接听7*24 小时机房监控人员的机房突发情况汇报。
服务响应时间:

本项目中凯源恒润北京监控安装工程公司将计划组织5人售后服务团队。其中团队人员设有项目经理、网络工程师、系统工程师。项目售后团队提供7*24小时全天候电话、售后沟通群、技术服务及处理问题。
XX公司响应项目验收合格后,XX公司提供售后服务人员员优先原项目建设技术人员,以保证减少项目熟悉期,确保随时支持、随时保障业务稳定
项目运维保障团队设置如下:



1、网络连通性
从网络的连通性、网络的性能、网络的监控管理三个方面实现对网络系统的售后运维管理,网络系统基本服务内容:


2、定期巡检服务
定期巡检服务是XX公司对客户的设备及网络进行全面检查的服务项目,通过该服务可使客户获得设备运行的第一手资料,最大可能地发现存在的隐患,保障设备稳定运行;同时,XX公司将有针对性地提出预警及解决建议,使客户能够提早预防,最大限度降低运营风险。
巡检包括的内容如下:
服务器系统基本服务内容:
公司备有一定的常用备件,一旦用户系统故障,即刻可以安装修复,公司设有备件库,保证所有主要备件之储存,以供维修件及时到位,客户无须在设备待修时,等待交货期。
为保证本项目的设备稳定与兼容性考虑,XX公司在本项目中预留并配备相关备品备件以备在发生设备故障时及时整机替换,保证客户单位系统正常稳定。
六、应急服务响应措施
XX公司已经针对本项目制定了详尽的设计、应急处理预案,整个流程严谨而有序。但是,在服务维护过程中,意外情况将难以完全避免。下面,我们将对项目实施的突发风险进行详细分析,并且针对各类突发事件,设计了相应的预防与解决措施,同时提供了完整的应急处理流程。
1、应急基本流程

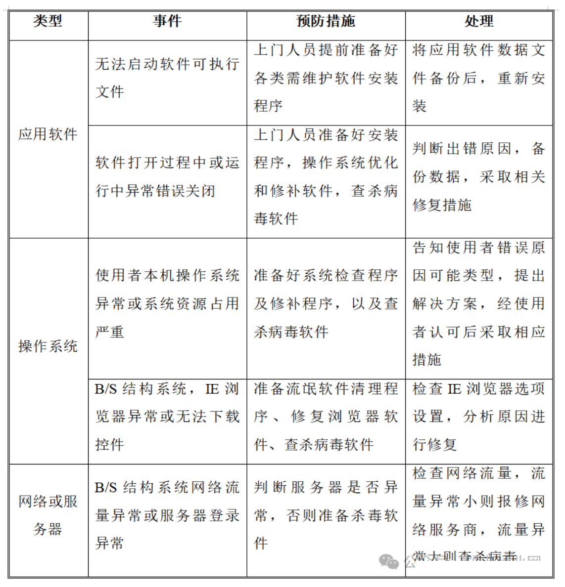
2、预防措施
针对上门服务过程中可能遇到的各种各样的风险,XX公司总结多年维护服务经验,针对一些可能出现的情况,制定了一系列预防处理措施,举例如下:

3、突发事件应急策略
售后服务应急方案是对中断或严重影响业务的故障,如宕机、数据丢失、业务中断等,进行快速响应和处理,在最短时间内恢复业务系统,将损失降到最低。在系统维护过程中,突发事件的出现将是很难完全避免的,针对这种情况,XX公司设计了完善的突发事件应急策略。
系统巡检人员要定期规范检查各硬件设备的运转情况和应用软件运行情况,同时做好日常的数据增量备份和定期全备份。对发现的问题在报各级负责人的同时,要协调相关资源分析问题根源,确定解决方案和临时解决措施,避免造成更大的影响。问题得到稳定或彻底解决后,要形成问题汇报,避免以后类似重大紧急情况的发生。
突发事件应急策略服务流程图如下:


北京大中小学校监控网络与智慧黑板一体化系统解决方案-凯源恒润北京监控安装工程公司
北京大中小学校监控网络与智慧黑板一体化系统解决方案-凯源恒润北京监控安装工程公司 ...
2026-04-11151

北京工厂周界缆式振动光缆周界报警系统解决方案--一凯源恒润北京监控安装工程公司
北京工厂周界缆式振动光缆周界报警系统解决方案--一凯源恒润北京监控安装工程公司 凯源...
2025-11-20654

北京小区停车场管理(车牌识别)系统安装方法及常见故障解决方案-凯源恒润北京监控安装工程公司
北京小区停车场管理(车牌识别)系统安装方法及常见故障解决方案-凯源恒润北京监控安装工程公司...
2025-07-021270

北京科技园工业园区智能配电系统解决方案-凯源恒润北京监控安装工程公司
北京科技园工业园区智能配电系统解决方案-凯源恒润北京监控安装工程公司 在电力系统向数...
2025-06-251317

北京医院智能照明控制系统解决方案-凯源恒润北京监控安装工程公司
北京医院智能照明控制系统解决方案-凯源恒润北京监控安装工程公司 项目特征 效果展示...
2025-06-111007

北京高速公路隧道综合监控运维系统解决方案-凯源恒润北京监控安装工程公司
北京高速公路隧道综合监控运维系统解决方案-凯源恒润北京监控安装工程公司 第一章:痛点...
2025-04-161118

北京商业办公楼综合布线系统解决方案-凯源恒润北京监控安装工程公司
北京商业办公楼综合布线系统解决方案-凯源恒润北京监控安装工程公司 现代写字楼正向综合...
2024-10-301416

北京老旧小区道闸系统主线路网络整改解决方案-凯源恒润北京监控安装工程公司
北京老旧小区道闸系统主线路网络整改解决方案-凯源恒润北京监控安装工程公司 北京老旧小...
2024-10-231812